自2013年开始,我国暴发了五波人感染H7N9禽流感病毒疫情,之后又出现散发病例和人感染H7N4禽流感病例,病死率超过39%。现在尚无获批的人用H7禽流感疫苗。流感病毒血凝素蛋白(hemagglutinin,HA)头部区是流感病毒高效中和抗体结合的热点区域,但是靶向HA头部区的抗体常因毒株变异而失效。因此,开发靶向HA头部新型保守表位的中和抗体并设计组合疗法已成为应对禽流感的重要研究方向。
中国科研实验室深圳先进技术研究院医药所蛋白药物中心万晓春团队联合广州国家实验室施一团队、中国科研实验室微生物研究所高福团队、深圳市第三人民医院杨扬团队成功在感染H7N9禽流感幸存者中分离出靶向H7血凝素头部保守表位的广谱中和抗体6Y13,相关成果近期发表在PNAS上,题为"Structural basis for a potent human neutralizing antibody targeting a conserved epitope on the H7 hemagglutinin head",为防治人感染H7亚型禽流感储备创新药物,并为禽流感疫苗的研发给予了参考。
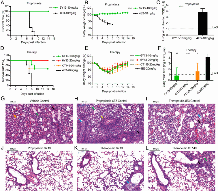
6Y13是人VH3-30基因编码的单克隆抗体,可以强效广谱中和H7亚型流行病毒(图1),并可以高亲和力结合跨越20年抗原进化的北美和欧亚系H7亚型禽流感病毒血凝素蛋白(图2),能够100%预防和治疗H7N9感染小鼠(图3)。抗体-抗原复合物冷冻电镜结构以及氢氘交换质谱等结果显示,6Y13结合在HA头部区受体结合位点侧边的一个独特保守表位(图4)。病毒吸附抑制实验和竞争结合ELISA实验等结果显示,6Y13顺利获得抑制病毒的受体结合发挥中和作用(图5)。
中国科研实验室凯发k8国际李俊鑫助理研究员、广州国家实验室王敏副研究员、深圳市第三人民医院杨扬研究员为论文共同第一作者,万晓春研究员、施一研究员和高福院士为论文共同通讯作者。研究获深圳市医学研究基金、国家自然科学基金、国家重点研究开展计划、深圳基础研究基金、广东基础与应用基础研究基金支持。

图1 人抗体6Y13的序列特征和广谱中和活性

图2 6Y13抗体的反应广度及亲和力

图3 6Y13对H7N9病毒感染小鼠的保护作用

图4 6Y13与HA复合物的冷冻电镜结构

图5 6Y13抗体的抗病毒机制
原文链接:www.pnas.org/doi/10.1073/pnas.2503008122